Skip to content
About Accessibility on our website
Close
Search Our Website
Search In
University Website
Staff Directory
Library Collections
Keywords
Search
Or Browse:
Contacts
A to Z
Staff Directory
Close
university navigation
Search Our Website
Keywords
Search
Back
to university navigation overview
Close
university navigation
Study
home
Expand Study section top links
Undergraduate
Undergraduate Degrees
Subject Areas
Go Abroad
Finance and Funding
How to Apply
Postgraduate Taught
Postgraduate Degrees
Online Degrees
Part-time Study
Finance and Funding
How to Apply
Postgraduate Research
Research Areas
PhD Opportunities
Finance and Funding
How to Apply
Online Learning
Online Degrees
Short Courses
Study Subjects
How Online Learning Works
Fees and Funding
Close
Back
to university navigation overview
Close
university navigation
About
home
Expand About section top links
Campus
Maps and Directions
Staff Directory
Contact Information
News
Events
History
Facts & Figures
Schools and Institutes
Strategy and Governance
Management
Partnerships
Back
to university navigation overview
Close
university navigation
Research
home
Expand Research section top links
Interdisciplinary Institute
Impact
Find a Centre or Institute
Facilities
Postgraduate Research Study
Research Jobs
Research Support
Close
Back
to university navigation overview
Close
university navigation
Alumni & Giving
home
Expand Alumni & Giving section top links
Alumni
Stay in Touch
Get Involved
Benefits and Services
Alumni Hub
Events and Reunions
Our Alumni
Giving
Alumni
Blog
Close
Back
to university navigation overview
Close
university navigation
Business
home
Expand Business section top links
Close
Development, Training and Events
Facilities and Equipment
Collaboration and Consulting
Expertise
Business Contacts
Close
Back
to university navigation overview
Close
university navigation
Quick Links
home
Expand Quick Links section top links
Student Resources
MyTimetable
MyCurriculum
MyAberdeen
Student Hub
Student Email
Student Channel
Infohub Opening Hours
Email:
infohub@abdn.ac.uk
StaffNet
Working Here
Management Information Systems
Teaching & Learning
Policy & Governance
Staff Email
Our Website
Study
About
Research
Alumni & Giving
Business
Mumbai
Qatar
Popular
For Students
For Staff
Online Store
ePayments
Jobs
Library
Staff Directory
IT Services
A to Z
Close
Alumni & Giving
Business
Search
Menu and search
Grampian Research Office
About, Contacts and News
For the Public
Getting Started in Research
Managing your Research
Facilities & Training
QA & SOPs
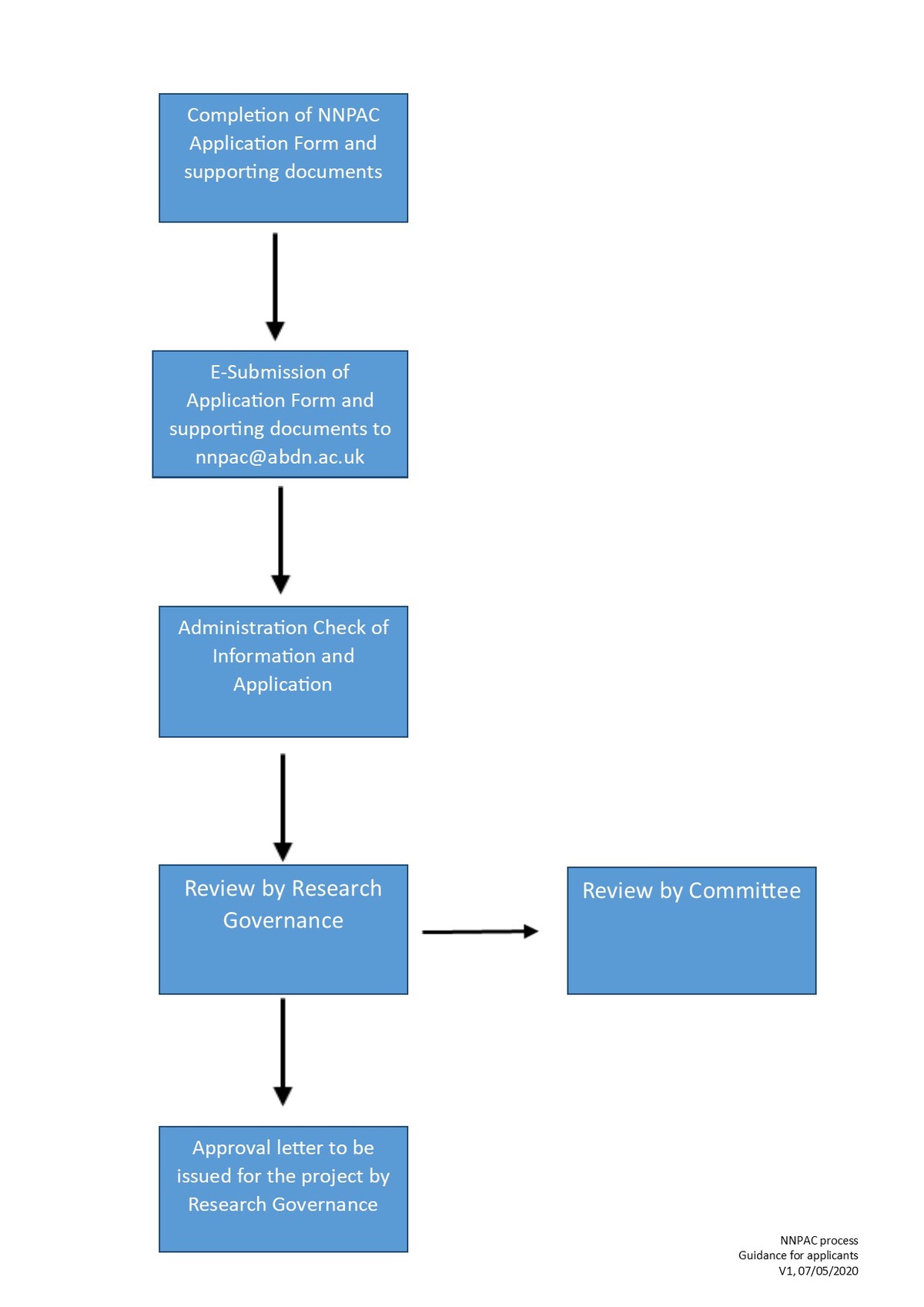
NNPAC Process Flow diagram
In this section
Home
Grampian Research Office
Getting Started in Research
Starting a Research Project
Sponsorship
UoA NHSG Sponsorship
NNPAC Data Studies
NNPAC Process Flow diagram
NNPAC Process Flow diagram
University Home
Grampian Research Office
About, Contacts and News
About
Contacts
News
For the Public
Getting Started in Research
Starting a Research Project
Study Design
Facilities
Patient & Public Involvement
Peer Review
Funding
Sponsorship
UoA NHSG Sponsorship
NNPAC Data Studies
NNPAC Process Flow diagram
Local Information Pack
Submitting to Research Governance
Useful Links and Feedback
Protocol
Contracts
R&D Permissions
Non-Commercial R&D
Ethics Review
NHS North of Scotland Research Ethics Committees
Finalise Study Documents
Statutory Requirements
Managing your Research
Registration on Public Database
Study Does Not Commence
Amendments
Management and Monitoring
Inspection and Audit
Progress and Safety Reporting
End of Study
Analyse Data
Final Reports
Dissemination of Results
Archiving
Facilities & Training
Training
Good Clinical Practice & Good Research Practice Training
Research Practice Series
External Training
Seminars and Workshops
QA & SOPs
Quality Assurance
SOPs and Templates